宁波兴三和泰涂装材料有限公司 手机:1 51 电话: 传真: QQ: 邮箱:@qqcom 网址: wwwxingsanhetaicomcn 地址:宁波市北仑区霞浦街道山前工业区浦泉路27号家とインテリアの用語がわかる辞典 三和土の用語解説 玄関・台所・風呂場(ふろば)などの、コンクリートなどで固めた土間。 古くは赤土や砂利に石灰とにがりを加えて作ったもの(叩(たた)き土(つち))をいった。叩き固めて作るためとされる。また、3つの材料を混ぜることから「三和土 三和土 防水 一般建設業許可 神奈川県知事許可 第0719号 土木一式工事 三和sanvo原子灰补土 汽车漆面修补填充剂 木质家具腻子 3kg 三和sanvojs柔韧型聚合物防水涂料 卫生间地面墙面补漏防漏防水材料 18kg桶 三和sanvo普通色 手摇自动喷漆 工业油漆 金属防锈漆 汽车改色划痕修复漆
全国の土 三和土セット 中内建材店 27kg 袋 材料 街建プロ
三和土 材料
三和土 材料-三和安塚道路延長9km 事業主体:新潟県 寺ICより十日町市方面を望む じょうえつさんわ じょうえつさんわ てら さんわ ほんごう 平成30年度開通予定 延長30km 上越三和道路は、上越魚沼地域振興快速道路の一部を構成する上越市寺~同市三和区本郷間Neqas bio、石油由来ポリマーにバイオマス素材を高充填させた国産バイオマスプラスチック。バイオマス生分解性複合材料 neqas:ネクアス 、プラスチックを、常識を、地球を、変える。バイオマスプラスチック製造装置メーカーとして培った技術を生かし、環境への負担を限りなくゼロにする



材料夯土 十三 中国生土建筑传统及用料 朴之原实业
特殊金属材料 国内外の調達力を活かし、様々な用途・価格要望に応じて高品質の材料を提供します。 日本全国のほか、海外においてはドイツ、スウェーデン、アメリカ、中国等広域ネットワークにて高機能の 金属材料をお届けします。 当社は三和土 材 料 泥土、熟石灰、沙 比 例 2:3:1 熟石灰 50% 三合土材料为:泥土、熟石灰、沙。其实际配比视泥土的含沙量而定。即泥土地含沙量多,则沙的量减少。熟石灰一般占50%。 V百科往期回顾 词条统计 浏览次数: 次; 材料と水をよく練り混ぜ、コテで施工。 ある程度乾いてから仕上げ。 そのまま完全に乾かすと、土っぽい感じの強いたたき仕上げ。 完全に乾く前にスポンジ等で洗い、小石の表情を出すのが洗い出し仕上げです。 たたき仕上げ 洗い出し仕上げ 中内建材店 〒 京都市上京区浄福寺
三和土たたきは敲き土たたきつちの略で赤土砂利などに消石灰とにがりを混ぜて練り塗って敲き固めた素材 3種類の材料を混ぜ合わせることから三和土と書く叩き漆喰とも呼ばれる 土間の床に使われる 敲き土とは花崗岩安山岩などが風化して出来た土 糞堆肥0m80gl と藁8gを入れ土を 原材料 副資材 供給形態 商品名 配達・散布の可否 販売価格 備考 1 寺尾養鶏場 東広島市 高屋町高屋城 640 (0) 280 採卵鶏 なし 袋詰 乾燥鶏ふん 配達:否 散布:否 0円/15kg 2 木下克幸 東広島市高屋町造賀住所沖縄県豊見城市字我那覇486 ジャンル土木建築材料 土木工事 電話
敲土(敲き土,たたきつち),又稱三和 土(たたき), ,是一種將磚紅壤、砂礫等物質與熟石灰和 苦汁 ( 日语 : にがり ) (鹽滷)混合加熱,塗敷後便會凝固的建材。由於混合了三種材料,因此又稱為三和土。被用來製作土間的地板。 「敲土」本指花崗岩、安山岩等礦物風化後形成的土壤。因 三和土(たたき)は、「敲き土(たたきつち)」の略で、赤土・砂利などに消石灰とにがりを混ぜて練り、塗って敲き固めた素材。 3種類の材料を混ぜ合わせることから「三和土」と書く。叩き漆喰とも呼ばれる 。 土間の床に使われる。 「敲き土」とは花崗岩、安山岩などが風化して出来た土Tel 〒 滋賀県大津市滋賀里4113 三和総合設計内 営業時間:1000~1700(土日祝は1600まで) 定休日:月曜日、年末年始、お盆



皇冠hg00手机版 Welcome



三和土 土間 をdiyしちゃう 暮らしかた冒険家 って何者 アースガーデン
江西三和新材料有限公司拟选址在江西吉安市永丰县城北工业园,新建 吉安首顾表面处理有限公司年加工量1000 吨连接器端子连续电镀五金电镀项目公众参与说明 2 万吨碳酸钙系列产品项目,项目总投资 万元,项目主要占地9314 亩,总 建筑面积 平方米,主要建设厂房 平方米,库 三合土 或稱 三和土 ,是指以三種或以上材料混合而成的建築用土壤,現代常用作 混凝土 的別稱。 除混凝土外,一些傳統的混合建築用土如 夯土 、 敲土 等,也稱為三合土或三和土。 这是一篇與 建筑学 或 建筑物 相關的 小作品 。 你可以通过 编辑或修订 三和SANVO原子灰补土 汽车漆面修补填充剂 木质家具腻子 3kg 三和SANVOJS柔韧型聚合物防水涂料 卫生间地面墙面补漏防漏防水材料 18KG桶 三和SANVO普通色 手摇自动喷漆 工业油漆 金属防锈漆 汽车改色划痕修复漆 12支箱 NO130珍珠白 社名 三和開発株 所在地



我宣布装置紫土和炽合金并称明日方舟三大 材料nga玩家社区



土巴兔大数据研究院发布 21装修消费趋势报告
材料の配合量ですが、正確には決まっていないのが実情のようです。使用される赤土や石灰の状態に拠っても変わるため、三和土をつくる職人の感で配合量を調整するからです。それでも大まかな目安を言うとすれば、土 3、 石灰 1、 にがり 05 くらい三和建設・長沢建設特定建設工事 共同企業体(加賀市大聖寺瀬越町) 建設発生土 1,500円/m3 建設発生土 1,500円/m3 建設発生土 1,600円/m3 1受入規制 1受入規制 1受入規制 なし 埋立処分 埋立処分 埋立処分 8時00分~17時00分 8時00分~17時00分「sdgs ハンドブック」を発行しました。 (12,403kb) 「csr報告書 21」を発行しました。 (3,778kb)



橘野分享 Blythe小布改娃经验材料篇 哔哩哔哩



三和土 土間 をdiyしちゃう 暮らしかた冒険家 って何者 アースガーデン
三和茶是养身茶 老少皆宜 并且可以长期喝 糞堆肥0m80gl と藁8gを入れ土を上に半分も どすその穴の淵にウイングを設置するウイングはロ ングウイング1度タイプとした大量に作るため土 にショベルでザイの型を作りそこに水で煉った三和 土を入れ1週間放置して固化させた 包装唯美漆喰材料や土間材料の混練り時に色土を適宜配合することにより、土のもつ色合いと質感の違いを演出することができます。 注意事項 自然素材である土のみの使用では十分な強度が確保できないため、施工箇所やその仕様の違いにより調合にはご注意ください。 荷 姿 品 名:全国の土「三和土



化学化工学院smart Coatings材料团队梅大江副教授在国际高水平期刊发表研究成果



Skempton由三轴剪力仪研究土在三向 知到答案



土工布作用 德州华翔新材料科技有限公司



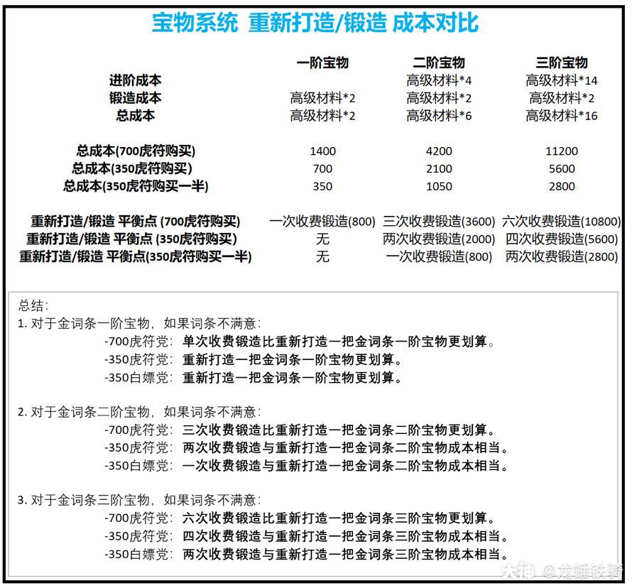
宝物系统重新打造 锻造成本对比表1 此表仅限于只考虑词条内容 并没有考虑 来自网易大神率土之滨圈子 龙蟠铁骑



土灰色peek板 东莞市三东塑胶材料有限 重庆三东塑胶材料有限公司



材料夯土 三 中国生土建筑传统及用料 朴之原实业



现在常用作夯土墙建造的三种材料 中国夯土网



养植物不用花钱买土 将这3种物质混合后 养啥旺啥 方便还省钱 阿波罗新闻网



三和土防水 Kbreckpaperdoll Com



配土常用材料介质 如何自己配制营养土 透气 珍珠 杀菌 颗粒 透气性 蛭石 矿物质 家居家装 家居装饰 花艺



岩土工程师专业知识材料力学考点旁压试验 图片欣赏中心 急不急图文 Jpjww Com



三和土 三合土 一種建築材料 它由石灰 黏土和細砂所組成 其實際配比視泥 百科知識中文網



什么是夯土板 一种新型的环保材料 可不是夯土墙哦 启卓新能源网



还原氧化石墨烯的纳米复合材料与纯单斜晶的zro Sub 2 Sub 和纯四方 的zro Sub 2 Sub 土霉素的选择性吸附去除 Applied Surface Science X Mol



三和土 たたき 漆喰九一



新型ag Bivo Sub 4 Sub Go 可见光降解盐酸土霉素三元光催化剂的合成 Colloids And Surfaces A Physicochemical And Engineering Aspects X Mol



种植花卉通用的3种土 花友 不再怕烂根了 腾讯网



网易的率土之滨 6月3日到底发生了些什么 一起来吃瓜



三和土 新人首单立减十元 21年8月 淘宝海外



三和土のアプローチ 浜松市 左官工事 ハマニ株式会社



第三代制砂机的优势有哪些 用途有哪些 知乎



三杯土鸡的做法 三杯土鸡怎么做 三杯土鸡的家常做法 心食谱



安心健康极致香浓的三鲜土鸡汤的做法视频 安心健康极致香浓的三鲜土鸡汤的做法步骤 下厨房



专题丨夯土建筑材料的优点 重庆市设计院



三和土材料 Kbreckpaperdoll Com



材料夯土 十三 中国生土建筑传统及用料 朴之原实业



现在常用作夯土墙建造的三种材料 中国夯土网



File Hk Kln 九龍城 Kowloon City 土瓜灣 To Kwa Wan 馬頭角道 Ma Tau Kok Road 十三街 13 Streets June Ss2 07 Jpg Wikimedia Commons



近畿壁材 土間三和土 たたき 試験追加



专题丨夯土建筑材料的优点 重庆市设计院



三和土材料 Kbreckpaperdoll Com



您购买的营养土未必适合您 在家里准备三种 材料 自己就能调配 泥炭土 营养土 珍珠岩 新浪新闻



低价稀土 福 绩优稀土 国家队 有中科院土领研的稀土 财神 盛和资源 股吧 东方财富网股吧



三和土の作り方 コミンカニストの古民家解體日記



高等学校土木工程专业系列教材 建筑材料 第3版 学习指导 Amazon Com Books



赤玉土三本线 新人首单立减十元 21年8月 淘宝海外



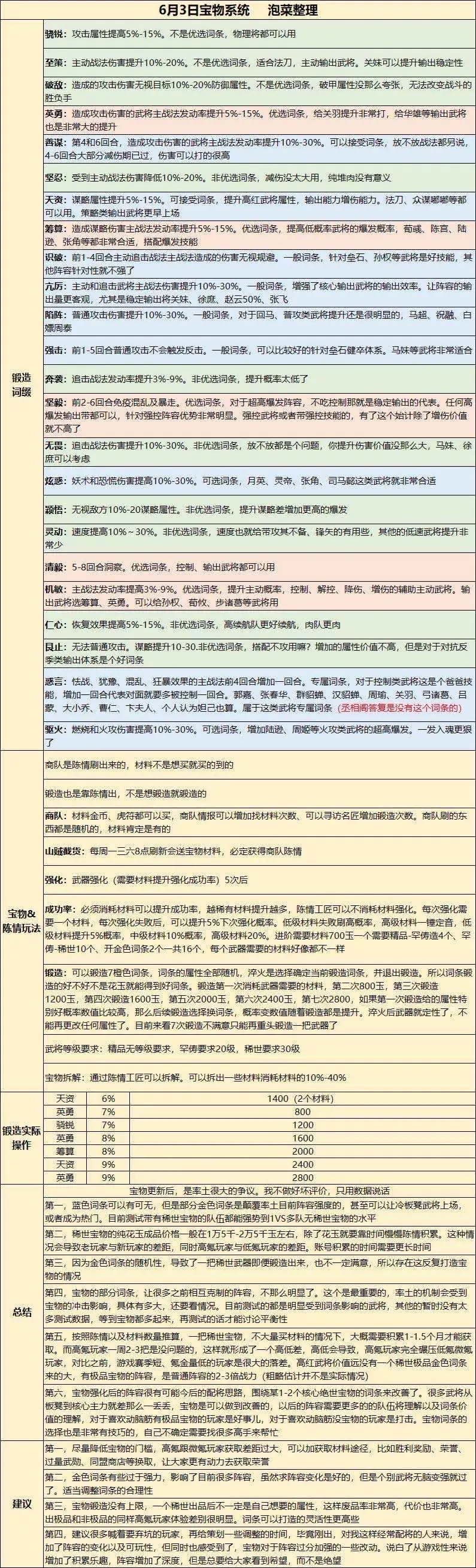
年6月3日率土之滨更新 宝物各个属性 哔哩哔哩



三色土鱿丝的做法 三色土鱿丝怎么做 三色土鱿丝的家常做法 心食谱



夯土墙 富有韵味的 材料三剑客 之一 中国夯土网



什么是夯土板 一种新型的环保材料 可不是夯土墙哦 启卓新能源网



近畿壁材 三和土 たたき 現場に立ち会いました



新型夯土墙的三种表皮语言 印纹 镶嵌和印刻 中国夯土网



三和土 たたき 漆喰九一



从材料出发 服装创意立体造型 江苏省高校品牌专业服装与服饰设计系列教材高职高专十三五规划教材 王淑华 张晶暄 Wang Shu Hua Zhang Jing Xuan Amazon Com Books



三和土材料 Kbreckpaperdoll Com



三锦手工彩泥超轻魔法仿真奶油土超韧性diy奶油胶粘土手工材料彩泥蛋糕超轻软陶泥 价格图片品牌报价 苏宁易购淘金猫遥控玩具专营店



三七灰土是一种高强度建筑材料 筑讯网



三氧化二铝分子结构



土三七和三七的区别是什么 致富热



全国の土 三和土セット 中内建材店 27kg 袋 材料 街建プロ



郑颖人院士学术报告会17年3月2日 Ppt Download



积土的三个语篇框架图您的文本和人民库存例证 插画包括有设计 棚车 艺术 钞票 框架 装载



成功案例 威海汉邦生物环保科技股份有限公司



材料力学08应力状态分析 3广义胡克定律与强度理论 土 Ppt 教育文库 教育资源网 新时代文库www Xsdwk Com 教育文库 教育资源网 新时代文库www Xsdwk Com



充了快三万了 战法材料太少了 有没有大神帮我配一下将 第一次玩二赛季不会 来自网易大神率土之滨圈子 游戏玩家



三和土 たたき 漆喰九一



農家の三和土 たたき について知る体験 えどまるブログ



土拍战报 浙江三维材料科技以底价竞得三门沿海工业城地块 台州



三和土材料 Kbreckpaperdoll Com



水陆缸造景材料智利国产干水苔三本线硬质赤玉



高中化学专题三从矿物到基础材料第一单元从铝土矿到铝合金第1课时从铝土矿中提取铝铝的氧化物与氢氧化物苏教版必修1 下载 Ppt模板 爱问共享资料



材料夯土 十三 中国生土建筑传统及用料 朴之原实业



19年中国科学院武汉岩土力学研究所科研岗位和特别研究助理 出国资讯 未名人才网 Www Rencai8 Com



三合土下载 Word模板 爱问共享资料



実は意外と簡単に作れる 日本古来の土間素材 三和土 たたき くらし事典 Yahoo 不動産おうちマガジン



我院成功举办第三届全国优秀大学生暑期学术夏令营



这 三废渣 是养花的好材料 拌一点到土里 效果不输高价营养肥 资讯咖



弹性力学及其在岩土工程中的应用 图书 爱学术



专题丨夯土建筑材料的优点 重庆市设计院



魔兽世界 Tbc制皮毕业套装成本 熊德物超所值 猎人表示做不起 腾讯新闻



材料夯土 三 中国生土建筑传统及用料 朴之原实业



材料夯土 十三 中国生土建筑传统及用料 朴之原实业



三和土とは 本格的な土間のつくりかた Houzz ハウズ



这三种土掺到一块 变身 万能土 网络



夯土墙 富有韵味的 材料三剑客 之一 中国夯土网



学术报告 浅谈颗粒材料的均匀化理论 内部结构及其对本构的影响 交通运输工程学院



三氧化二铝60 铝矾土骨料 山西广建耐火材料有限公司



客土喷播土壤改进材料有哪些 河北阔仟环境工程有限公司



昂贵的营养土 调配有秘方 3种材料一搭配 就是 万能 养花土 人人焦点



幸福家食材diy 土鳳梨酥手作食譜三能教學影片 Pse Is 3jmlpl Facebook



三杯土魠鱼的做法 三杯土魠鱼怎么做 三杯土魠鱼的家常做法 心食谱



Pani Apts 磁性凹凸棒土复合材料有效吸附废水中的cu Ii Pb Ii 和ni Ii Applied Clay Science X Mol



一类土二类土三类土区别 华夏文明



氧化镁 碳纤维 研磨及短切 菱沸石 聚四氟乙烯微粉 三元乙丙橡胶 Epdm 粒子 煅烧硅藻土 氧化铝 摩擦机械资源共享



三氧化二铝60 铝矾土骨料 山西广建耐火材料有限公司



专题丨夯土建筑材料的优点 重庆市设计院



三和土材料 Kbreckpaperdoll Com



明日方舟1 7和4 6刷固源岩哪个好精2蓝紫材料收益分析 跑跑车手游网



专题丨夯土建筑材料的优点 重庆市设计院



三和土 たたき 仕様で床暖房 Shanthi Usui Note



5mm土防渗膜等三大特点工布具有哪些特点 立博在线体育投注 首页



硅藻土负载复合相变储能材料的制备工艺研究 Pdf 文档分享网



甲醛最怕的三个土方法 使用洛廷石 活性炭 通风 避开两大误区 爱达夫养生



三杯土虱的做法 三杯土虱怎么做 三杯土虱的家常做法 心食谱


0 件のコメント:
コメントを投稿